为深入贯彻落实习近平总书记关于教育的重要论述和研究生教育工作的重要指示精神,更好地适应新时代国家经济社会发展对高层次人才的需求,2025年,同济大学全面修订研究生分类培养方案。围绕强化分类培养、深化贯通培养、优化课程体系、强化全过程全要素、提升国际交流能力、贯彻“数智化、绿色化、融合化”指引,进一步完善高层次人才分类培养体系。
为保障培养方案修订和实施质量,研究生院组织培养方案示范案例评选,推动学院积极探索改革,打造高层次拔尖创新人才培养的示范和样本,推进研究生教育高质量发展。上海自主智能无人系统科学中心的智能科学与技术一级交叉学科博士培养方案入选2025年同济大学研究生培养方案示范案例。
一、
明晰目标,强化组织保障
中心第一时间成立方案修订工作小组,组内成员包括中心负责人、学科带头人、导师代表、行业专家等。团队对照研究生院关于2025级培养方案修订工作的总体要求,紧扣智能科学与技术学科特点与使命,统筹推进调研分析、方案设计与专家论证,确保方案契合学校导向。
二、
扎实调研,夯实修订基础
在前期工作中,工作组围绕学科的人才培养需求,开展了多层次、广覆盖的调研工作:
国内高校对标调研:
系统调研北京大学、清华大学、浙江大学、西安交通大学、上海交通大学等高校智能科学或相关学科的博士培养目标、课程体系、质量保障机制和成果标准等维度,形成横向比较。

(浙江大学调研座谈会)
国外高校调研取经:
查阅麻省理工学院、斯坦福大学、加州大学伯克利分校、卡内基梅隆大学等国际高校的博士项目设计,聚焦其在课程设置、跨学科结构与创新能力培养方面的关键做法。
面向行业需求调研:
聚焦智能科学与技术相关产业,调研多家行业领军企业的人才需求标准与技术发展趋势,重点了解博士研究生在知识结构、交叉能力等方面的实际要求,增强方案的产业适配性与实践导向。

(工作组前往浦江实验室调研)

(部分参与行业调研对象)


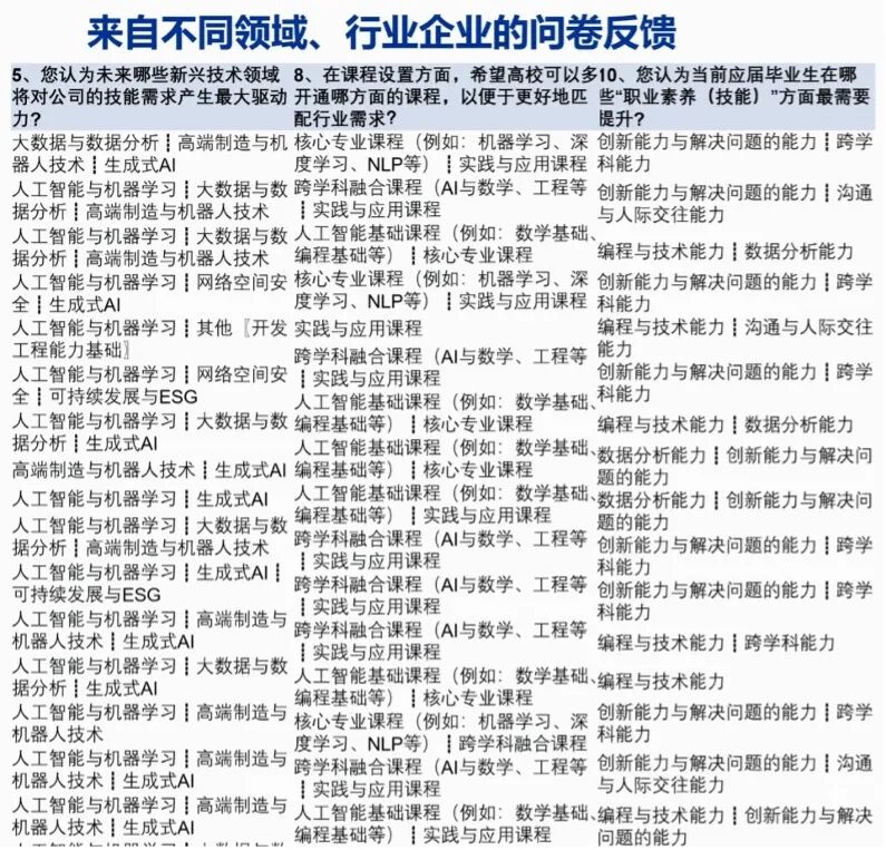
(行业企业问卷反馈,急需技术岗位及技能需求)
组织召开导师大会:
学院召开导师大会专题听取意见,围绕培养目标设定、课程体系优化、交叉内容融合等展开深入研讨。

(导师大会)
三、
科学论证,确保方案质量
在前期调研基础上,形成方案初稿,组织多轮专题研讨会,聚焦能力图谱、课程结构与三化融入等关键内容展开充分讨论。并持续修订完善文本,明确课程分类与学分结构,完善培养环节,确保方案结构规范、要求明确。

(工作小组多次召开线上线下讨论会)
经多次打磨完善,中心于5月30日、6月12日先后开展校外专家评审与中心学科委员会评审,针对培养目标定位、方向设置、课程结构、成果要求、能力标准等方面开展系统评审。专家组与委员会充分肯定了本次修订工作的科学性和系统性,并就交叉融合深度、成果要求细化等方面提出了优化建议。根据反馈意见,工作组进一步修缮定稿。
四、
结构优化,凸显交叉特色
方案设置“智能科学与理论”“智能技术与方法”“智能系统”“智能应用”“伦理与安全”五个方向,覆盖从理论基础、关键技术到系统实现、行业场景及伦理规范的全过程。
课程体系按“公共课程—专业课程—选修课程—必修环节”四类模块构建,整合学校优势学科资源,强化交叉课程建设,支持多学科背景下的个性化科研路径。
必修环节包括选题报告、中期考核、成果汇报、国际交流等,明确阶段任务与质量标准,建立全过程质量保障体系。此外,方案全面贯彻“数智化、绿色化、融合化”理念,构建具备战略视野和交叉能力的高水平研究型人才培养体系。
五、
平台支撑,保障方案落地
智能科学与技术学科依托上海自主智能无人系统科学中心,整合国家人工智能产教融合创新平台、自主智能无人系统全国重点实验室、教育部前沿科学中心等科研教学平台,具备良好交叉育人基础。导师队伍来源于24个学院,国家级人才占比超50%,科研方向覆盖“自主与感知”“智能与涌现”“协同与群智”等关键问题,具备多学科指导能力,为高质量博士培养提供有力支撑。

(同济大学张江基地)
未来,中心将继续在研究生院指导下,强化实施过程管理与动态评估,持续优化交叉学科人才培养机制,不断推动研究生教育高质量发展。


